跨境税务稽查全面升级!首批通知书已送达;TikTok Shop加收2%服务费;Shopee升级退货政策

陕西前10月进出口破4200亿
据西安海关统计,2025年前10个月,陕西省进出口总值达4209.5亿元人民币,同比增长12.2%,增速位居全国第九位。
我国前10月跨境电商进口增8.9%

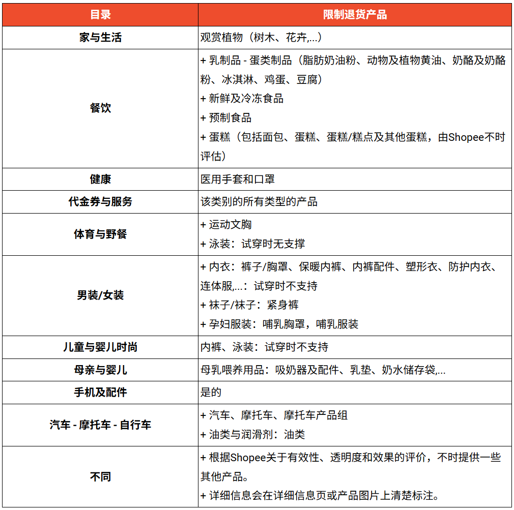
Shopee越南更新退货规则
自2025年11月24日起,Shopee越南本土店将更新退货/退款政策,新增或调整“商品完好但不再需求”这一退货理由。买家可在以下情况下申请退货/退款:
(上下滑动查看详情)
TikTok Shop菲律宾开放预售功能
TikTok Shop菲律宾本土店发布最新公告:自2025年11月24日起,预售功能正式向所有卖家开放。
启用该功能后,卖家可将商品标记为“预售”,并设置3至30个日历日的发货周期(从买家下单之日起计算)。此模式特别适用于定制商品、新品预发布或即将补货的商品。
需要注意的是,每笔预售订单将额外收取商品售价2%的预售服务费,该费用在原有佣金基础上叠加收取。

立案查处!已有跨境卖家收到税务通知书
近日,有深圳卖家反馈收到深圳市罗湖区税务局发出的《税务事项通知书》。通知指出:若长期存在申报异常情况,可能触发对全年经营数据的税务追溯核查。文件明确要求卖家提供2025年1月1日至9月30日期间的收入明细账、成本费用明细账,以及与进项货物/服务及成本费用相对应的合同、付款凭证、物流凭证、发票等佐证材料——范围不限于第三季度(7–9月),而是覆盖整个风险分析期间。
与此同时,全国各地税务机关正陆续发布针对跨境电商企业的《税务行政处罚决定书》。与以往不同,随着Shopee、TikTok Shop等平台依法向税务部门报送涉税信息,税务机关已能“穿透”平台数据,精准锁定异常主体。例如,无锡市税务局第二稽查局近期公告显示,一家江阴市洗护用品跨境电商企业已被立案查处,并同时收到《税务处理决定书》和《税务行政处罚决定书》,须在30日内前往稽查局领取相关文书。
更多财税详情可查看:《一大卖未申报231万!税务追缴通知书“下发到家”强制追责!》
越南电商个体户面临税务新规则
泰国破获跨境电子烟走私案
印尼推“全球公民身份”新政
菲律宾月底将发起大规模示威
「今日汇率」
1美元=7.107 人民币
1人民币=4.371 台币
1人民币=2,352.941 印尼盾
1人民币=4.554 泰铢
1人民币=8.320 比索
1人民币=3,703.704 越南盾
1马来西亚林吉特=1.716 人民币
1新加坡元=5.464 人民币




























