【Shopee市场周报】虾皮巴西站2026年4月第4周市场周报
暂无简介...
2026-04-22 18:28






有一个群想邀请你
分享最新平台动态风向 | 链接最核心跨境资源 | 探讨最有效运营打法
25W+跨境卖家陪你一起成长

最新热门报告标签
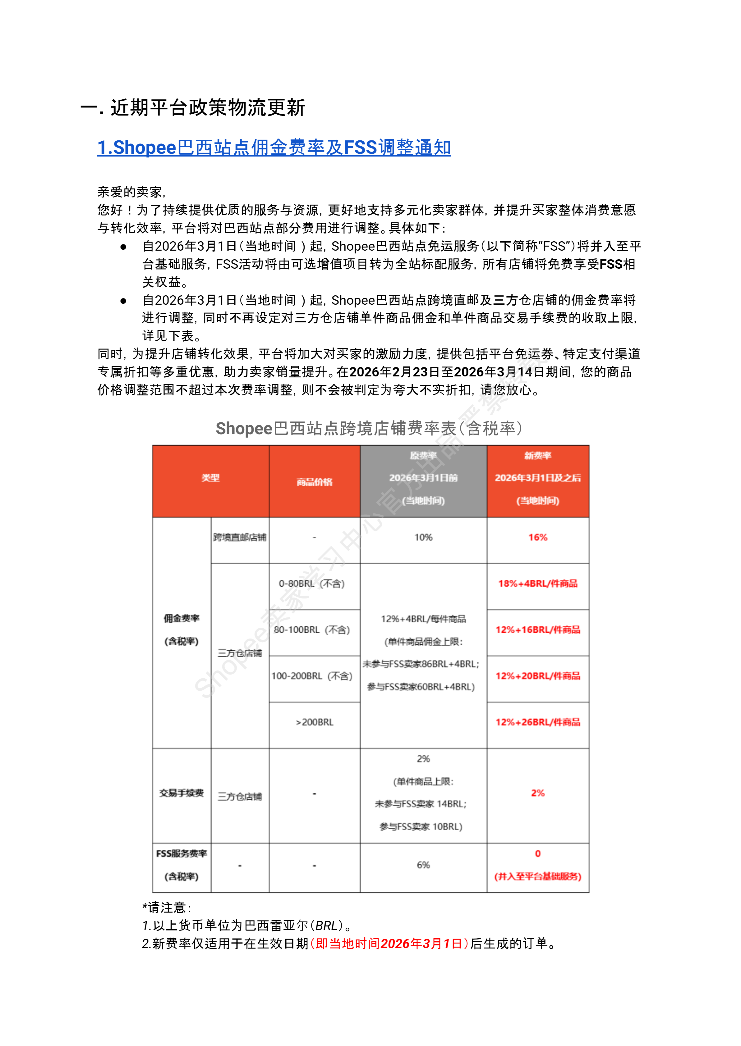
“返现”强制报名?Shopee菲律宾扣点再加1.5%编辑|丰丰投稿爆料/转载添加 |DNY123-08文章速览:菲律宾本土店“返现”变免费,新扣费却已生效经营成本大涨,同行却死守低价?最近,TikTok Shop菲律宾站卖家向小编透露,其本土店账单多了一笔名为“Seller Growth Fee”的陌生扣费。紧接着就在昨天(5月11日),Shopee也跟进了类似操作。 降价背后又有新收费从整体上看,两大平台政策执行逻辑是相似的。根据TikTok Shop公告,自2026年4月27日起,奖励返现计划(Bonus Cashback Program)扩容至所有符合条件的卖家,并将原2%的服务费率降至 0%。
【DNY123跨境早报】涉5500万铢!泰国大力排查假货仓库;下月起这类出口集装箱实施随机抽查;又一国内巨头加码出海业务跨境早报60秒,知晓东南亚跨境电商大小事
Shopee下月起上调销售手续费;TikTok Shop加收商家成长服务费;Shopee泰国系统停摆一天厦门至菲律宾达沃货运航线正式通航5月8日传来新讯,翔业物流集团联合元翔集团,携手新海航天津货航,成功开通福建首条厦门直飞菲律宾达沃国际货运航线。首航由B737-800全货机执飞,满载电子产品顺利启航,填补当地直达货运航线空白。苏宁易购正式进军海外市场5月8日,苏宁易购于南京总部举办618启动暨出海战略发布会,正式布局跨境海外市场,推出一站式商家出海服务平台。业务目前覆盖香港、美国、东南亚、拉美,后续将拓展欧洲、中亚市场。Shopee泰国上调部分类目销售费率自2026年6月1日00:00起,Shopee泰国本土店将针对商城卖家及非商城卖家实施销售费率调整。
【DNY123跨境早报】印尼卖家投诉电商新收费;TikTok全球月活破20亿;胆大包天!瞒报15吨“加特林”冲关被罚跨境早报60秒,知晓东南亚跨境电商大小事
每单最高扣5,000盾!TikTok Shop印尼运费6月生效;Shopee收紧这类产品上架规则;印尼将介入电商平台涨价问题成都打通至东盟出海快车道近日,亚蓉欧大通道成都至大湾区至泰国林查班铁海联运班列,从成都国际铁路港正式首发。班列经南沙港中转海运直达泰国林查班港,运输时效较传统模式提升超30%,有效压降物流成本。iPhone 17登顶全球畅销榜首Counterpoint Research最新全球手机型号销售追踪报告显示,2026年第一季度苹果iPhone 17登顶全球最畅销智能手机,占据全球出货量6%。
Shopee又一项交易手续费上涨;152名卖家被警告!新加坡下架近千条广告;TikTok全球月活破20亿福州首条菲律宾近洋直航航线开通近日,达飞集团运营的福州港至菲律宾集装箱航线在江阴港区顺利首航,这也是福州港扶持政策落地后开通的首条近洋直航航线。航线将投入4艘船舶、每周一班常态化运营,串联华南、菲律宾及东北亚港口,覆盖菲律宾核心经济区。三星退出中国家电市场5月6日,三星电子在官网发布公告称,为应对急剧变化的市场环境,经慎重研究,三星电子决定在中国大陆市场停止销售含电视、显示器在内的所有家电产品。Shopee新加坡调整SSPayLater费率Shopee跨境店发布最新消息,专项买家分期付款(SSPayLater)是Shopee提供的支付解决方案。
砍掉年入3000万的代工订单,三个理工男把耳机卖到年入10亿美金!当马拉松世界纪录保持者基普乔格,戴着它冲过波士顿马拉松的终点线时,这款来自中国的耳机,已经悄悄成为了全球顶级运动爱好者的共同选择。图源:Shokz它就是 Shokz 韶音 —— 连续两年拿下全球运动耳机销量第一,2024 年全球市占率逼近 70% 的骨传导龙头。这个用二十年从深圳代工厂成长为全球巨头的品牌,如今把这份经过全球顶级赛事验证的专业体验,带到了东南亚。很少有人知道,这个如今风靡全球运动圈的品牌,起点只是三位理工男的 25 万元启动资金,和一场赌上企业全部未来的九年技术豪赌。
欠款3000万逃出境?钱货两失的卖家深陷“暴雷潮”一批卖家亏钱又失货
【DNY123跨境早报】印尼卖家投诉电商新收费;TikTok全球月活破20亿;胆大包天!瞒报15吨“加特林”冲关被罚跨境早报60秒,知晓东南亚跨境电商大小事
Shopee又一项交易手续费上涨;152名卖家被警告!新加坡下架近千条广告;TikTok全球月活破20亿福州首条菲律宾近洋直航航线开通近日,达飞集团运营的福州港至菲律宾集装箱航线在江阴港区顺利首航,这也是福州港扶持政策落地后开通的首条近洋直航航线。航线将投入4艘船舶、每周一班常态化运营,串联华南、菲律宾及东北亚港口,覆盖菲律宾核心经济区。三星退出中国家电市场5月6日,三星电子在官网发布公告称,为应对急剧变化的市场环境,经慎重研究,三星电子决定在中国大陆市场停止销售含电视、显示器在内的所有家电产品。Shopee新加坡调整SSPayLater费率Shopee跨境店发布最新消息,专项买家分期付款(SSPayLater)是Shopee提供的支付解决方案。
Shopee下月起上调销售手续费;TikTok Shop加收商家成长服务费;Shopee泰国系统停摆一天厦门至菲律宾达沃货运航线正式通航5月8日传来新讯,翔业物流集团联合元翔集团,携手新海航天津货航,成功开通福建首条厦门直飞菲律宾达沃国际货运航线。首航由B737-800全货机执飞,满载电子产品顺利启航,填补当地直达货运航线空白。苏宁易购正式进军海外市场5月8日,苏宁易购于南京总部举办618启动暨出海战略发布会,正式布局跨境海外市场,推出一站式商家出海服务平台。业务目前覆盖香港、美国、东南亚、拉美,后续将拓展欧洲、中亚市场。Shopee泰国上调部分类目销售费率自2026年6月1日00:00起,Shopee泰国本土店将针对商城卖家及非商城卖家实施销售费率调整。
每单最高扣5,000盾!TikTok Shop印尼运费6月生效;Shopee收紧这类产品上架规则;印尼将介入电商平台涨价问题成都打通至东盟出海快车道近日,亚蓉欧大通道成都至大湾区至泰国林查班铁海联运班列,从成都国际铁路港正式首发。班列经南沙港中转海运直达泰国林查班港,运输时效较传统模式提升超30%,有效压降物流成本。iPhone 17登顶全球畅销榜首Counterpoint Research最新全球手机型号销售追踪报告显示,2026年第一季度苹果iPhone 17登顶全球最畅销智能手机,占据全球出货量6%。
【DNY123跨境早报】涉5500万铢!泰国大力排查假货仓库;下月起这类出口集装箱实施随机抽查;又一国内巨头加码出海业务跨境早报60秒,知晓东南亚跨境电商大小事
砍掉年入3000万的代工订单,三个理工男把耳机卖到年入10亿美金!当马拉松世界纪录保持者基普乔格,戴着它冲过波士顿马拉松的终点线时,这款来自中国的耳机,已经悄悄成为了全球顶级运动爱好者的共同选择。图源:Shokz它就是 Shokz 韶音 —— 连续两年拿下全球运动耳机销量第一,2024 年全球市占率逼近 70% 的骨传导龙头。这个用二十年从深圳代工厂成长为全球巨头的品牌,如今把这份经过全球顶级赛事验证的专业体验,带到了东南亚。很少有人知道,这个如今风靡全球运动圈的品牌,起点只是三位理工男的 25 万元启动资金,和一场赌上企业全部未来的九年技术豪赌。
“返现”强制报名?Shopee菲律宾扣点再加1.5%编辑|丰丰投稿爆料/转载添加 |DNY123-08文章速览:菲律宾本土店“返现”变免费,新扣费却已生效经营成本大涨,同行却死守低价?最近,TikTok Shop菲律宾站卖家向小编透露,其本土店账单多了一笔名为“Seller Growth Fee”的陌生扣费。紧接着就在昨天(5月11日),Shopee也跟进了类似操作。 降价背后又有新收费从整体上看,两大平台政策执行逻辑是相似的。根据TikTok Shop公告,自2026年4月27日起,奖励返现计划(Bonus Cashback Program)扩容至所有符合条件的卖家,并将原2%的服务费率降至 0%。
TikTok Shop 2026年一季度报告暂无简介...
中国服饰鞋类企业如何在东南亚实现海外品牌和渠道落地暂无简介...
2026中国休闲零食行业白皮书:破局与远征暂无简介...
TikTok Shop 2025年全站点年报暂无简介...
中国企业出海高质量发展报告:泰国篇暂无简介...
2025印尼站点X汽车摩托品类专题暂无简介...
菲律宾贸易指南(2025年)暂无简介...
Group 跨境社群
平台交流群
国家交流群
一手资讯
TikTok Shop官方入驻交流群
加入 
TikTok Shop官方入驻交流群

领入驻资料&入驻指导
虾皮开店交流群
加入 
虾皮开店交流群

领入驻资料&通道
本土卖家交流群
加入 
本土卖家交流群

打通本土店信息差
江浙地区交流群
加入 
江浙地区交流群

扫码进群
福建地区交流群
加入 
福建地区交流群

扫码进群

立即扫码咨询












