【Shopee市场周报】虾皮新加坡站2025年11月第3周市场周报
暂无简介...
2025-11-21 11:43












有一个群想邀请你
分享最新平台动态风向 | 链接最核心跨境资源 | 探讨最有效运营打法
25W+跨境卖家陪你一起成长

最新热门报告标签
【DNY123跨境早报】TikTok Shop越南调整发货时限;Shopee越南提高退货商品完好标准;泰国电商规模今年将达1.07万亿泰铢跨境早报60秒 知晓东南亚跨境电商大小事
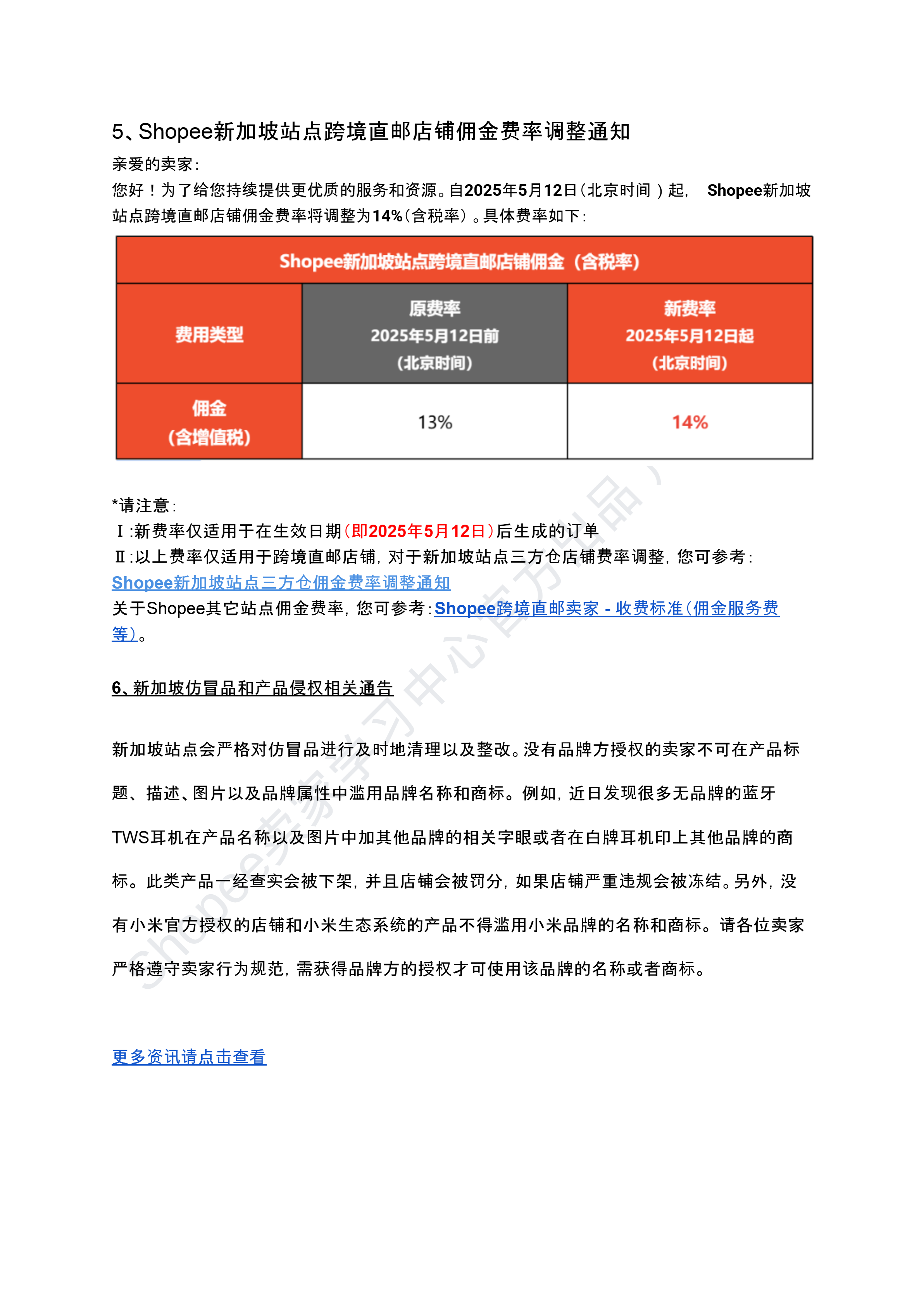
Shopee新增三大涉税要点;泰国要求Shopee等直接报送销售数据;TikTok电商18点前下单当日必发广州前10月进出口总额达1.02万亿元据海关统计,2025年前10个月,广州市货物贸易进出口总额达1.02万亿元人民币,首次在10个月内突破万亿元大关。其中,出口表现尤为亮眼,同比增长超20%,增速位居全国主要外贸城市首位。重庆—东盟物流合作迈入新阶段近日,2025中国(重庆)—东盟物流行业合作会议在重庆举行,现场集中签约21个合作项目,覆盖农产品贸易、跨境运输等全供应链环节。Shopee涉税信息
跨境税务稽查全面升级!首批通知书已送达;TikTok Shop加收2%服务费;Shopee升级退货政策陕西前10月进出口破4200亿据西安海关统计,2025年前10个月,陕西省进出口总值达4209.5亿元人民币,同比增长12.2%,增速位居全国第九位。我国前10月跨境电商进口增8.9%商务部电子商务司负责人近日介绍,2025年前10月重点监测电商平台进口商品销售额同比增长8.9%,其中乌兹别克斯坦糖果、泰国山竹等特色产品销量显著攀升。Shopee越南更新退货规则自2025年11月24日起,Shop
【DNY123跨境早报】泰国计划提高增值税至8.5%; 包含电商!泰国近800家外资企业被锁定; 马来西亚向未注册商品开出天价罚单跨境早报60秒,知晓东南亚跨境电商大小事
Shopee渔具类目热销指南暂无简介...
Shopee2025 Q3季度财报暂无简介...
东南亚出海合规实操指南手册暂无简介...
中国药企扬帆东南亚市场分析、机遇洞察与出海策略研究报告暂无简介...
Shopee2025年食品饮料市场暂无简介...
老铺黄金深度系列之三:品牌蕴力升阶,出海破圈蓄势暂无简介...
TMO东南亚运动户外电商行业市场洞察暂无简介...
Group 跨境社群
平台交流群
国家交流群
一手资讯
TikTok Shop官方入驻交流群
加入 
TikTok Shop官方入驻交流群

领入驻资料&入驻指导
虾皮开店交流群
加入 
虾皮开店交流群

领入驻资料&通道
虾皮3PF 开店交流群
加入 
虾皮3PF 开店交流群

扫码领入驻资料
本土卖家交流群
加入 
本土卖家交流群

本土店入驻运营指南
合规认证交流群
加入 
合规认证交流群

领《东南亚合规实操指南》

立即扫码咨询



















