【Shopee市场周报】虾皮新加坡站2025年11月第1周市场周报
暂无简介...
2025-11-05 17:40












有一个群想邀请你
分享最新平台动态风向 | 链接最核心跨境资源 | 探讨最有效运营打法
25W+跨境卖家陪你一起成长

最新热门报告标签
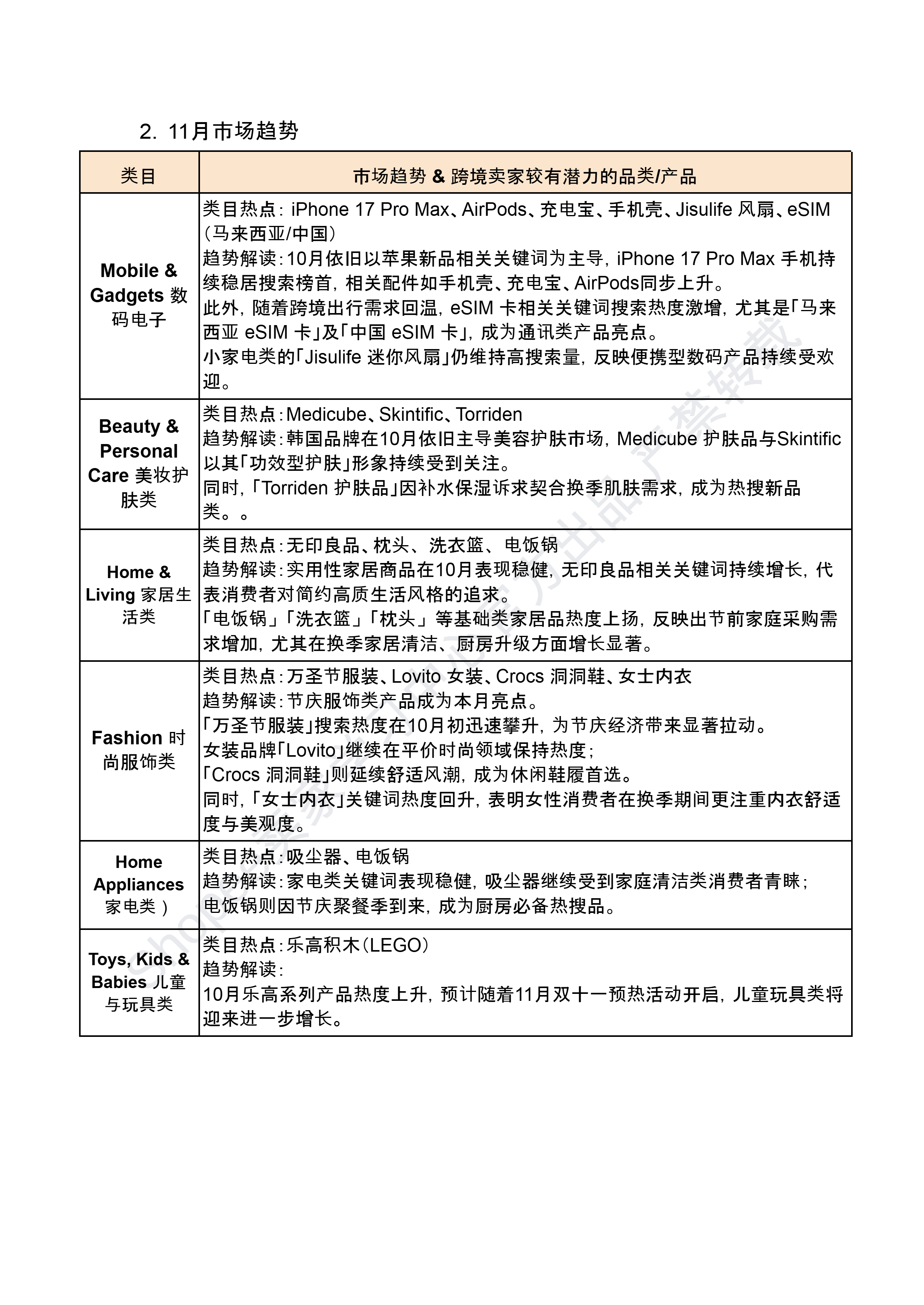
速自查!Shopee将报送卖家这三大信息;最高涨至12.5%!Lazada调整多项佣金;TikTok卖家因逃税被起诉云南水富港货物吞吐量破千万吨据昭通高投水运投资开发有限公司消息,素有万里长江第一港之称的云南水富港,年度货物吞吐量已突破1000万吨,创下历史同期新高,增速位居长江干线港口首位。这一里程碑式突破,标志着水富港正式迈入长江上游千万吨级枢纽港口行列。“义乌—宁波”海铁联运量破6万箱近日,“义乌(苏溪)国际枢纽港—宁波舟山港”海铁联运班列累计业务量突破6万标准箱,提前完成年度目标。该班列自苏溪站发车驶向
【DNY123跨境早报】菲律宾警方严查电商平台非法销售警服;TikTok东南亚用户超4.6亿,GMV破382亿美元;Lazada越南站平均订单价值领跑市场跨境早报60秒 知晓东南亚跨境电商大小事
泰国知名物流仓库被端,扣押数千件违规品;Lazada该项佣金涨至22.5%;中国电商抢占东南亚半壁江山青岛—曼谷货运直航首飞成功近日,山东航空“青岛—曼谷”国际货运航线在青岛胶东国际机场成功首航。首班航班由B737-800BCF全货机执飞,满载货物顺利抵达泰国曼谷国际机场,标志着青岛与曼谷之间首条直达航空货运通道正式开通。上周我国集装箱吞吐量环比增13.81%10月27日至11月2日,全国物流保通保畅运行数据显示:国家铁路累计运输货物7856.2万吨,环比下降0.84%;全国高速公路货车通行量达5
东南亚出海合规实操指南手册暂无简介...
中国药企扬帆东南亚市场分析、机遇洞察与出海策略研究报告暂无简介...
Shopee2025年食品饮料市场暂无简介...
老铺黄金深度系列之三:品牌蕴力升阶,出海破圈蓄势暂无简介...
TMO东南亚运动户外电商行业市场洞察暂无简介...
东南亚美妆市场机遇(白皮书)暂无简介...
Shopee家居生活本地化履约推荐暂无简介...
Group 跨境社群
平台交流群
国家交流群
一手资讯
TikTok Shop官方入驻交流群
加入 
TikTok Shop官方入驻交流群

领入驻资料&入驻指导
虾皮开店交流群
加入 
虾皮开店交流群

领入驻资料&通道
虾皮3PF 开店交流群
加入 
虾皮3PF 开店交流群

扫码领入驻资料
本土卖家交流群
加入 
本土卖家交流群

本土店入驻运营指南
合规认证交流群
加入 
合规认证交流群

领《东南亚合规实操指南》

立即扫码咨询




















